宝博体育- 宝博体育官网- APP下载 BaoBoSports预见2026:《2026年中国机场建设行业全景图谱》(附市场现状、竞争格局和发展趋势等)
2026-02-23 20:13:22
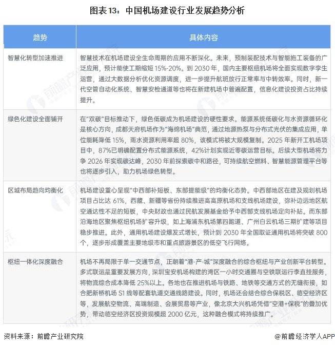
宝博体育,宝博,宝博体育官网,宝博app下载,宝博体育网址,宝博体育官方网站,宝博体育注册,宝博体育靠谱吗,宝博体育登录,宝博体育入口,宝博体育注册,宝博官方网站,宝博APP,宝博注册,宝博网址中国机场建设行业正呈现智慧化、绿色化、区域均衡化和枢纽一体化四大发展趋势,智慧机场建设推动BIM、数字孪生和智能装备广泛应用,提升施工效率与运营管理水平;绿色低碳成为硬性要求,分布式能源、光伏系统和海绵机场技术在新建项目中普遍落地;区域布局更加均衡,中西部加快补短板,东部枢纽持续扩容,通用机场数量快速增长;机场与铁路、地铁等交通方式深度融合,临空经济区和多式联运体系不断完善,推动机场从单一交通节点向综合枢纽和产业平台转型。
中国航空运输行业发展潜力较大,随着居民收入的提升,消费观念的改变,乘坐飞机的旅客将持续增长;另外,中国电商行业不断壮大,依赖航空货物运输业的发展。且国务院印发的《国家综合立体交通网规划纲要》提出,到2035年,中国民用运输机场数量将增加约190个,旅客和货物吞吐量将创造新高。智慧机场等概念的提出,将加大现有机场的改造升级。因此,机场新建和改造还有较大的空间。2024年中国机场建设投资为1404.3亿元。假定未来13年我国机场数量匀速增长至400个,且我国机场数量与机场固定资产投资增速保持同步,得出2030年我国机场建设固定投资规模达1736亿元。
